XNano™ HT-Smart
全栈式高通量mRNA/LNP筛选平台
XNano™ Prime
纳米药物筛选制备系统
XNano™ PCV
个性化mRNA肿瘤疫苗制造系统
INano™ Optimux
多功能连续纳米药物制备系统(GMP)
INano™ L/L+
快速纳米药物制备系统
INano™ S
大规模商业化纳米药物制造系统
INano™ X
个性化mRNA肿瘤疫苗
人用/兽用预防性疫苗
In vivo Car-T疗法
基因编辑疗法
蛋白替代疗法
高通量mRNA/LNP筛选
抗体-LNP偶联包封服务
RNP-LNP包封
荧光标记LNP合成
常规服务
mRNA试剂盒
细胞转染试剂盒
应用试剂盒
器官靶向试剂盒
验证试剂盒
DNA/蛋白试剂盒
DNA试剂盒
蛋白试剂盒
应用报告
用户发表文献
知识海洋
网络研讨会
关于迈安纳
我们的团队
新闻动态
会议及展览
诚聘英才
迈安纳|【文献分享】无需化学偶联,双特异性抗体8倍提高mRNA-LNP的肿瘤靶向
mRNA疗法作为一种新兴药物类别,在疫苗开发、癌症治疗、自身免疫性疾病及遗传性疾病等领域展现出巨大潜力。
然而,mRNA药物的有效性高度依赖于其能否高效递送至特定细胞类型。聚乙二醇(PEG)修饰的脂质纳米颗粒(LNPs)是目前临床上验证有效的mRNA递送系统,但静脉给药后主要积累于肝脏,限制了其在肝外疾病治疗中的应用。当前体内靶向mRNA-LNPs的策略多依赖高剂量药物,且靶向范围有限。
近日,澳大利亚昆士兰大学Seth W. Cheetham团队最近在Molecular Therapy: Nucleic Acids发表名为“Targeted mRNA delivery with bispecific antibodies that tether LNPs to cell surface markers”的研究。本研究提出了一种基于双特异性抗体的可定制化解决方案,通过BsAbs桥接LNPs与细胞表面标记物,实现了对传统不可及组织的细胞特异性mRNA递送。
示意图
01
实验结果
Experimental
”
预混合策略对LNPs物理化学性质的影响
实验结果显示,当使用双特异性抗体(BsAbs)与mRNA负载的脂质纳米颗粒(LNPs)进行预混合时,LNPs的物理化学性质发生了显著变化。具体而言,与未修饰的LNPs(平均粒径82 nm)相比,预混合抗PSMA和抗EGFR BsAbs后的LNPs平均粒径分别增加至181 nm和412 nm(图1C)。
这一变化表明BsAbs成功结合到了LNPs表面,但同时也导致了粒径分布和形态的不均一性。动态光散射测量显示,与抗EGFR BsAbs孵育5分钟后,LNPs的粒径和PDI即出现显著增加,40分钟后粒径增至原来的三倍。
此外,冷冻透射电子显微镜观察显示,预混合后的LNPs形态发生改变,粒子间出现聚集现象(图1D)。这些结果提示,预混合策略可能影响LNPs在体内的行为,因为体内应用通常偏好粒径小于150 nm的纳米颗粒。
细胞特异性递送
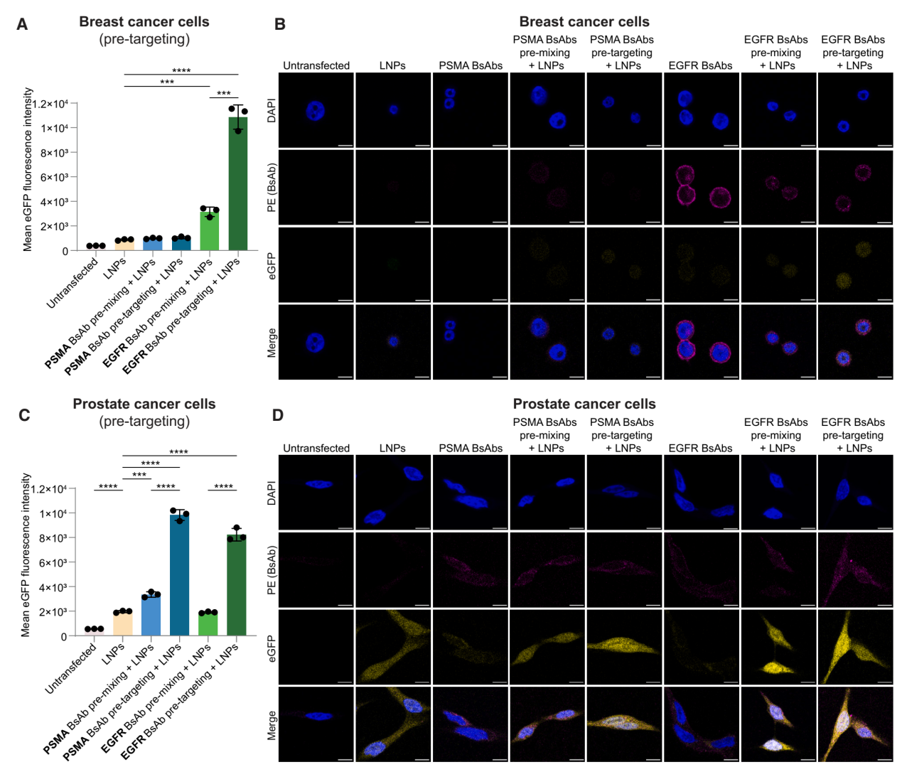
预混合(Pre-mixing)策略的细胞特异性递送:为了评估BsAbs介导的靶向递送效果,我们首先在表达EGFR但不表达PSMA的MDA-MB-468乳腺癌细胞和同时表达EGFR和PSMA的LNCaP前列腺癌细胞上进行了实验。
结果显示,对于MDA-MB-468细胞,仅当mRNA-LNPs与抗EGFR BsAbs预混合时,eGFP表达显著增强(图1E)。而对于PSMA阴性的MDA-MB-468细胞,与抗PSMA BsAbs预混合的mRNA-LNPs则未显示出递送效率的提升。在LNCaP细胞中,与抗PSMA BsAbs预混合的mRNA-LNPs显著提高了eGFP的表达,而与抗EGFR BsAbs预混合也表现出类似的增强效果(图1F)。这些结果证明了BsAbs介导的靶向递送具有细胞类型特异性。
Figure 1. Pre-mixing with bispecific antibodies alters physicochemical properties and delivery of mRNA-LNPs
预混合(Pre-mixing)策略和
预靶向(Pre-targeting)策略的比较
预靶向(Pre-targeting)策略的优势:进一步比较预混合与预靶向策略,我们发现预靶向策略在体外实验中表现出更高的递送效率。在MDA-MB-468细胞中,预靶向策略使eGFP表达较未靶向组提高了12倍,而预混合策略仅提高了3倍(图2A, 2B)。
类似地,在LNCaP细胞中,预靶向策略也显著提高了eGFP的表达(图2C, 2D)。这些结果支持了预靶向策略在细胞特异性递送中的优势。
Figure 2. Pre-targeting of cells with bispecific antibodies improves cell-specific delivery of mRNA-LNPs
体内实验
为了评估预靶向策略在体内的效果,我们在BALB/c裸鼠皮下接种MDA-MB-468肿瘤模型上进行了实验。结果显示,与未靶向组和预混合组相比,预靶向策略显著提高了mRNA-LNP在肿瘤组织中的递送效率。具体而言,预靶向组肿瘤组织的荧光素酶表达较未靶向组提高了8倍以上,同时肝脏中的表达降低了三分之一至一半(图3B, 3C)。48小时后,预靶向组肿瘤信号保持稳定,而预混合组肿瘤信号下降了60%(图3C)。
器官分析进一步验证了体内生物分布的结果。预靶向组肿瘤组织的发光信号较未靶向组和预混合组分别提高了4.6倍和3.5倍以上(图3D)。同时,预靶向组肝脏中的总通量显著低于未靶向组和预混合组(图3E)。此外,预靶向组脾脏的摄取量也显著低于未靶向组和预混合组(图3F),表明预靶向策略减少了mRNA-LNP在非靶器官中的积累。
Figure 3. Pre-targeting with bispecific antibodies improves targeted delivery of mRNA-LNPs in vivo
预靶向策略的作用机制探讨
减少蛋白质吸附
预靶向策略相较于预混合系统的一个显著优势是减少了LNPs表面的蛋白质吸附。蛋白质吸附可能导致LNPs被肝脏中的受体介导的内吞作用摄取,从而降低循环时间和靶组织递送效率。
预靶向策略通过避免BsAbs与LNPs的直接结合,维持了LNPs的物理化学性质,从而减少了非特异性蛋白质吸附。
02
维持配体亲和力
预靶向策略保持了BsAbs在体内的配体亲和力。在传统共轭抗体系统中,反应条件和抗体方向的不利变化可能导致配体亲和力下降。
而预靶向策略中,BsAbs首先与靶细胞结合,随后LNPs通过与细胞表面BsAbs的结合实现递送,从而保持了BsAbs的配体亲和力。
03
提高递送效率
预靶向策略通过增加细胞表面BsAbs的结合位点,提高了mRNA-LNP的递送效率。在体外实验中,预靶向策略在EGFR表达较低的LNCaP细胞中仍表现出较高的递送效率,这可能是由于细胞表面BsAbs的结合位点多于LNPs表面PEG的结合位点,从而提高了整体亲和力。
小结
Result
本研究开发了一种基于双特异性抗体(BsAbs)的通用型靶向方法,用于将负载mRNA的脂质纳米颗粒(LNPs)精准递送至特定细胞类型。通过BsAbs桥接LNPs与细胞表面标记物,实现了对表皮生长因子受体(EGFR)和前列腺特异性膜抗原(PSMA)阳性细胞的特异性递送。
实验结果表明,预靶向策略(BsAbs预处理细胞后给予未修饰LNPs)相较于传统预混合策略(BsAbs与LNPs共孵育),显著提高了mRNA在靶细胞中的表达效率,并减少了非靶器官的积累。本研究为开发新一代靶向mRNA药物提供了新思路。
迈安纳 Ab-LNP
精准递送,赋能抗体疗法新纪元
迈安纳凭借前沿的Ab-LNP技术平台,致力于为科研与临床转化提供高效、稳定、精准的靶向递送解决方案,助力创新疗法突破递送瓶颈。
我们的核心优势
高效偶联,稳定保护
抗体偶联阳性率:80%+
Ab-LNP回收率:30%+
精准靶向,增效减毒
通过抗体偶联技术,实现组织,细胞特异性递送。与传统LNP相比,Ab-LNP在目标细胞,组织中递送效率大大增强。
体外效果
与常规LNP相比,Ab-LNP在CD8 T细胞中的递送效率显著提升。
体内效果
常规LNP给药主要富集在肝脏,连接抗体后,LNP可以特异性的靶向脾脏。
卓越品质,始终如一
严格遵循标准生产
包封效率:>90%,确保mRNA有效包裹
颗粒尺寸分布:70-150nm(根据不同配方调整)
多分散系数(PDI):<0.2,保证颗粒均一性
Zeta电位:±20mV (根据不同LNP配方调整)
pH:7.4 ±0.5,保持生理相容性
内毒素:<4 EU/ml,确保生物安全性
04
定制化开发
Customized development
针对不同研究需求,我们提供从mRNA合成到抗体偶联的全流程定制服务:
mRNA序列定制
支持CAR结构、报告基因或治疗性基因的装载
抗体灵活选择
可适配CD3、CD117、CD5等不同靶向抗体
多种靶向策略
提供T细胞靶向、肝脏靶向、脾脏靶向、肺靶向等多种解决方案
点击“接受所有 Cookie”,即表示您同意在您的设备上存储 Cookie,以增强网站导航、分析网站使用情况并协助我们的营销工作。 查看 Cookie 政策.