本研究针对椎间盘退行性变(IVDD)这一慢性退行性疾病,提出通过调控髓核祖细胞(NPPCs)的再生能力来逆转IVDD的策略。针对衰老NPPCs再生潜力下降的问题,研究设计了一种靶向NPPCs的脂质胸腺嘧啶纳米颗粒(NT-LNP),用于递送Klotho环状RNA(circRNA),以恢复NPPCs的再生修复潜力并减轻IVDD。
体内外实验结果表明,NT-LNP能有效将Klotho circRNA导入NPPCs,促进其年轻化表型并调节细胞外基质(ECM)的合成/分解平衡。同时,结合可注射水凝胶系统,通过清除炎症趋化因子(MCP1和IL8),调控炎症环境,协同促进退变椎间盘的再生。本研究为IVDD及其他衰老相关疾病提供了可逆的治疗策略。
文中LNP制备使用了迈安纳(上海)仪器科技有限公司的微流控设备进行制备。

迈安纳微流控XNano系列设备及试剂盒
2026 TECHNOLOGY
01 实验结果
Klotho基因在IVDD中的表达下调与衰老阶段相关
通过scRNA-seq技术,我们成功识别了人类椎间盘组织中的六个细胞簇,包括效应NP细胞(EffectorNP)、稳态NP细胞(HomNP)、肥大NP细胞(HTNP)、髓核祖细胞(NPPCs)以及两种祖细胞群(CD24+/MKI67+ progenitors)。分析显示,随着IVDD分级增加,NPPCs的比例逐渐下降(图1d)。这一发现表明,NP细胞分化能力在退变椎间盘中减弱。
进一步分析发现,衰老相关标志物ADAMTS5在HTNP群体中表达,但在NPPCs中不表达,这表明NPPCs具有良好的再生和分化潜力(图1e,f)。此外,年轻NPPCs高度表达α-Klotho,而随着衰老阶段增加,其表达逐渐下降(图1g-j)。

图 1. 该发现突显了克洛索基因在椎间盘退变中的关键作用。
MRI成像结合蛋白分析显示,IVDD患者的椎间盘组织中,Klotho表达水平随衰老程度增加而显著降低。年轻患者的椎间盘组织中Klotho表达较高,而老年患者则显著降低,这与scRNA-seq结果一致。
NT-LNP的制备与表征
使用微流控系统制备的NT-LNP具有均匀的粒径分布,平均粒径约为100nm(图2c)。Zeta电位接近零,表明纳米颗粒具有良好的胶体稳定性(图2d)。
TEM观察显示,LNP呈清晰的球形形态,表面光滑(图2e)。此外,LNP在7天内保持相对稳定的粒径,表明其具有良好的稳定性(图2g)。
Sanger测序验证了circRNA样本的连接位点,确认了α-Klotho-circRNA的形成(图S4)。RNA片段完整性实验表明,LNP能有效保护circRNA免受核糖核酸酶(RNase)的降解(图2f)。

图 2. LNP-GAG 凝胶给药系统的特性分析。
NT-LNP在体外有效转染NPPCs并上调Klotho基因表达
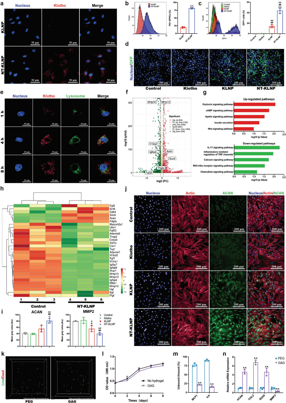
共聚焦显微镜分析显示,Vas修饰的LNP(NT-LNP)显著提高了NPPCs对Klotho circRNA的摄取效率(图3a)。流式细胞术进一步证实,NT-LNP组NPPCs的转染效率显著高于非修饰LNP组(KLNP组)(图3b,c)。
长时间孵育后,Cy5标记的Klotho circRNA在NPPCs内广泛分布,表明LNP成功从溶酶体逃逸并进入细胞质(图3e)。
RT-PCR分析显示,NT-KLNP转染的NPPCs中,与ECM合成相关的基因(如SOX9和ACAN)显著上调,而与ECM分解相关的基因(如MMP10和MMP13)显著下调(图3f)。这表明NT-KLNP能有效调节NPPCs的ECM代谢平衡。
KEGG通路分析显示,NT-KLNP上调了与细胞年轻化相关的通路(如oxytocin、cAMP、apelin、胰岛素分泌和Wnt信号通路),同时下调了与炎症和衰老相关的通路(如IL17信号通路、TRP通道介导的炎症调节、钙信号通路等)(图3g)。

图 3. NT-KLNP 的转染效率及体外 GAG 凝胶性能评估。
NT-KLNP@GAG水凝胶在体内促进椎间盘再生
制备的GAG基水凝胶具有良好的微观结构,TEM和SEM观察显示其具有多孔网络结构(图2h,i)。模量分析显示,G'值显著高于G''值,表明水凝胶成功形成(图2j)。化学趋化因子结合实验表明,GAG水凝胶能有效结合MCP1和IL8,且结合能力受硫酸化模式和浓度影响。
体内降解实验显示,NT-KLNP溶液在6天内迅速降解,而NT-KLNP@GAG水凝胶则显著减缓了降解速率,15天后仍有约23%的残留(图4b-e)。

图 4. NT-KLNP@GAG 凝胶递送系统对椎间盘修复效果的体内评估。
生物相容性实验表明,GAG水凝胶对NPPCs的细胞活力无显著影响,且未引起体内重要器官的显著损伤(图3k,l)。
X射线与MRI成像显示,NT-KLNP@GAG水凝胶治疗组的椎间盘高度和水合状态显著优于其他组(图5a-i)。组织学染色进一步证实,NT-KLNP@GAG水凝胶治疗组的椎间盘结构更完整,ACAN表达水平更高(图4f-j; 图5m)。
炎症因子基因表达分析显示,NT-KLNP@GAG水凝胶显著降低了椎间盘组织中的MCP1、IL1β和TNFα表达水平(图5j-l)。

图 5. NT-KLNP@GAG 凝胶递送系统对椎间盘修复效果的体内评估。
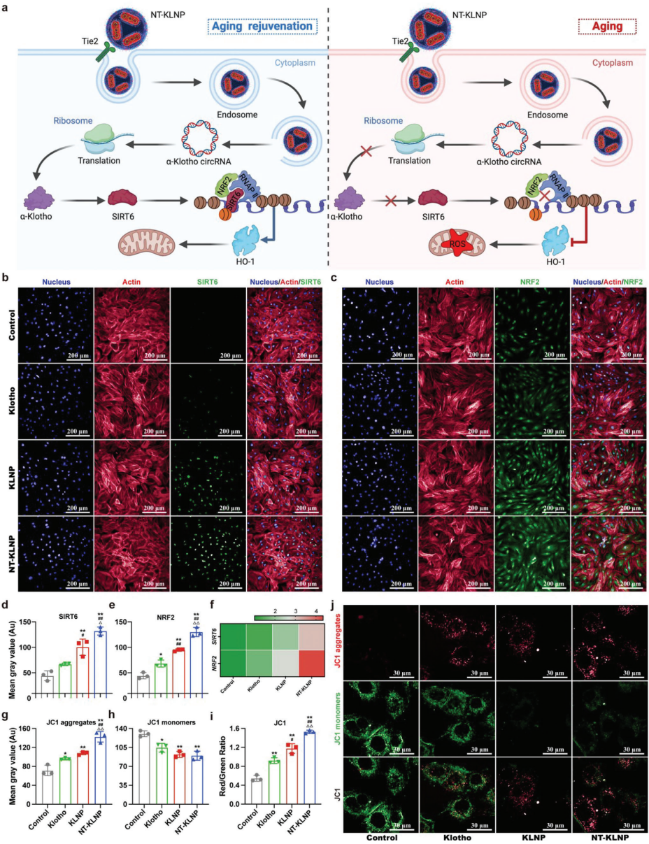
NT-KLNP通过激活SIRT6/NRF2/HO-1通路保护NPPCs免受衰老影响
Western blot分析显示,NT-KLNP显著上调了NPPCs中SIRT6和NRF2的表达水平,形成了SIRT6/NRF2/HO-1蛋白复合物(图6b-f)。该复合物通过结合抗氧化反应元件(AREs),激活了抗氧化基因(如HO-1)的转录。
JC1检测显示,NT-KLNP有效减轻了NPPCs的线粒体氧化应激,表现为JC1聚集体增加和单体减少(图6g-j)。这表明NT-KLNP通过激活SIRT6/NRF2/HO-1通路,保护了NPPCs的线粒体功能。

图 6. NT-KLNP 通过 SIRT6/NRF2/HO-1 轴诱导 NPPC 细胞年轻化。
2026 TECHNOLOGY
02 结论
本研究通过设计靶向NPPCs的NT-LNP,成功递送了Klotho circRNA,恢复了NPPCs的再生能力,并促进了椎间盘的再生。结合可注射水凝胶系统,通过清除炎症趋化因子,调控了炎症环境,进一步协同促进了椎间盘的再生。本研究不仅为IVDD的治疗提供了新的策略,也为其他衰老相关疾病的治疗提供了可借鉴的方法。通过调控NPPCs的再生能力,可以逆转IVDD的进程。NT-LNP结合可注射水凝胶系统为IVDD的治疗提供了一种有效的策略,具有广泛的应用前景。未来的研究将进一步优化该系统,并探索其在临床转化中的潜力。
<str