XNano™ HT-Smart
全栈式高通量mRNA/LNP筛选平台
XNano™ Prime
纳米药物筛选制备系统
XNano™ PCV
个性化mRNA肿瘤疫苗制造系统
INano™ Optimux
多功能连续纳米药物制备系统(GMP)
INano™ L/L+
快速纳米药物制备系统
INano™ S
大规模商业化纳米药物制造系统
INano™ X
个性化mRNA肿瘤疫苗
人用/兽用预防性疫苗
In vivo Car-T疗法
基因编辑疗法
蛋白替代疗法
高通量mRNA/LNP筛选
抗体-LNP偶联包封服务
RNP-LNP包封
荧光标记LNP合成
常规服务
mRNA试剂盒
细胞转染试剂盒
应用试剂盒
器官靶向试剂盒
验证试剂盒
DNA/蛋白试剂盒
DNA试剂盒
蛋白试剂盒
应用报告
用户发表文献
知识海洋
网络研讨会
关于迈安纳
我们的团队
新闻动态
会议及展览
诚聘英才
迈安纳|【文献分享】Nat. Mater. 多肽修饰LNP助力mRNA的肝外靶向递送
mRNA疫苗和疗法在传染病预防、癌症治疗和再生医学等领域展现出巨大潜力。然而,要实现mRNA的全身性递送并达到治疗效果,必须克服组织特异性和递送效率两大挑战。目前,基于脂质纳米颗粒(LNPs)的递送系统已在肝脏mRNA递送中取得显著进展,但肝外器官的特异性递送仍面临诸多困难。传统方法多通过调控LNPs的电荷或简单修饰脂质化学结构来实现器官选择性,但这些方法往往受限于设计空间的有限性和作用机制的复杂性。
近日,清华大学邵玥副教授、高华健院士合作在Nature Materials发表题为“Peptide codes for organ-selective mRNA delivery”的研究。本研究报道了一种基于肽编码的器官选择性靶向(POST)策略,通过表面工程化修饰脂质纳米颗粒(LNPs)实现mRNA的器官特异性递送。利用分子动力学模拟和体内外实验,揭示了POST编码通过调控肽-血浆蛋白冠层(protein corona)的特异性结合,驱动LNPs的器官选择性分布。该平台不仅适用于多种LNP配方,还能实现多基因编辑工具及非肝器官(如肺、脾脏、胎盘、骨髓、脂肪组织和睾丸)的靶向递送,为基因治疗和疾病建模提供了新的技术手段。
迈安纳微流控XNano系列设备及试剂盒
01
实验结果
Experimental
”
小规模POST肽库筛选与器官选择性递送验证
肽库构建与LNP表面修饰,研究成功设计并合成了包含18种不同肽序列的小规模肽库,这些肽序列由1至8个精氨酸(R)、赖氨酸(K)、组氨酸(H)、天冬氨酸(D)、谷氨酸(E)或苏氨酸(T)组成,并通过半胱氨酸残基与DSPE-PEG共价连接,形成DSPE-PEG-肽复合物(图1b)。利用微流控混沌混合器,研究将这些肽修饰的DSPE-PEG与离子化脂质(MC3)、胆固醇、辅助脂质(DSPC)以及mRNA在乙醇和柠檬酸盐缓冲液中自组装成LNPs(图1c,d)。
体内器官选择性递送评估,将修饰后的LNPs(POST-LNPs)与Luciferase(Luc)mRNA复合后,通过尾静脉注射至C57BL/6小鼠体内。3小时后,通过腹腔注射D-荧光素,并使用IVIS Lumina系统对主要器官进行离体成像。结果显示,与未修饰的LNPs(TLNP)相比,6R-LNP(修饰有6个精氨酸的肽)在肺组织中表现出显著的Luc表达,而6D-LNP(修饰有6个天冬氨酸的肽)则在脾脏中表现出特异性表达。值得注意的是,3R-LNP(修饰有3个精氨酸的肽)主要在肝脏中表达(图1f-l)。这些结果证实了POST编码在器官选择性mRNA递送中的有效性。
Fig. 1 | Concept of the POST platform.
POST编码的序列依赖性与递送效率调控
肽长度与序列敏感性分析,通过系统改变肽中精氨酸的数量(从2到10),研究发现6R-LNP具有最佳的肺选择性,而5R-LNP和7R-LNP则失去了肺特异性,转而在肝脏中表达(图2a)。类似地,通过调整组氨酸的数量,研究发现9H-LNP表现出肝脏特异性,而添加或删除1-2个组氨酸残基则显著改变了其器官选择性(图2b, c)。
这些结果表明,POST编码的器官选择性对肽长度和序列高度敏感。
单氨基酸突变实验,为了进一步探究POST编码的特异性,研究将6R-LNP中的最远端精氨酸替换为赖氨酸(K),发现这一突变完全消除了其肺选择性(图2e-h)。尽管6K和8K肽也表现出一定的肺靶向效果,但单氨基酸突变实验表明,6R-LNP的肺选择性对单个氨基酸的变化高度敏感。
递送效率优化,通过改变D、E和T的排列顺序,研究设计了多种脾脏特异性POST编码。尽管这些编码的器官选择性相似,但递送效率存在显著差异。其中,双E突变体(如DDEEDD)在脾脏中的递送效率最高(图2i-l)。这些结果揭示了POST编码在调控递送效率中的关键作用。
Fig. 2 | Tuning organ selectivity and delivery efficiency by peptide codes.
POST编码的分子机制解析
蛋白冠层分析与差异吸附蛋白鉴定,为了探究POST编码的分子机制,研究将LNPs与小鼠血浆在37°C下共孵育30分钟,然后通过超速离心分离出蛋白冠层复合物。通过SDS-PAGE和质谱分析,研究发现POST-LNPs的蛋白冠层由超过500种血浆蛋白组成(图3a)。与TLNP相比,6R-LNP和6D-LNP的蛋白冠层在免疫球蛋白、凝血蛋白和其他蛋白类别中的比例存在显著差异(图3b-e)。特别是,Vtn蛋白在6R-LNP的蛋白冠层中高度富集(图3e),这可能是其肺选择性的关键因素。
分子动力学模拟与结合亲和力分析,为了深入理解肽-蛋白冠层的相互作用,研究利用分子动力学模拟分析了polyR肽与Vtn蛋白的结合机制。结果显示,polyR-Vtn复合物的结合涉及多种相互作用力,包括伦敦色散力、氢键、库仑力和偶极-偶极相互作用(图3h)。随着精氨酸数量的增加,polyR-Vtn的结合强度先增强后减弱,在6R时达到最优(图3k)。这一结果与体外和体内实验结果一致,进一步证实了Vtn在6R-LNP肺选择性中的关键作用。
Fig. 3 | Mechanism of organ selectivity by POST code.
Fig. 4 | Rational design of peptide codes to direct organ tropism of LNP.
POST平台的普适性与应用拓展
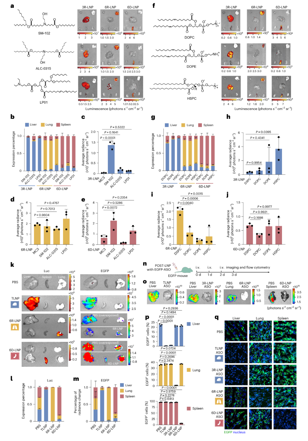
不同LNP配方的适用性,为了验证POST平台的普适性,研究更换了离子化脂质(如SM-102、ALC-0315和LP01)和辅助脂质(如DOPC、DOPE和HSPC),发现POST-LNPs的器官选择性保持不变(图5a-j)。这一结果表明,POST平台具有广泛的适用性,不受LNP具体化学结构的影响。
多基因编辑工具与额外器官的靶向递送,通过共递送Luc和EGFP mRNA,研究证明了POST-LNPs能够实现肺和脾脏的同时特异性表达(图5k-m)。此外,通过调整POST编码和LNP配方,研究成功实现了对胎盘、骨髓、脂肪组织和睾丸等额外器官的靶向递送。这些结果进一步拓展了POST平台的应用范围。
Fig. 5 | POST codes as a generally applicable platform.
器官选择性基因编辑,为了验证POST平台在基因编辑中的应用潜力,研究递送了Cre mRNA和CRISPR/Cas9系统至mTmG和Ai14转基因小鼠体内。结果显示,POST-LNPs成功实现了对肝脏、肺和脾脏的特异性基因编辑(图6a-f)。此外,通过递送Cas9 mRNA和sgRNA,研究成功编辑了肝脏、肺和脾脏中的Pten和Pcsk9基因,并观察到相应的功能变化(图6g-n)。这些结果证实了POST平台在基因治疗中的巨大潜力。
Fig. 6 | POST codes enable organ-selective gene editing.
02
小结
Result
本研究报道了一种基于肽编码的器官选择性mRNA递送平台,通过调控肽-血浆蛋白冠层的特异性结合,实现了LNPs的器官选择性分布。该平台不仅适用于多种LNP配方,还能实现多基因编辑工具及非肝器官的靶向递送。通过分子动力学模拟和体内外实验,研究揭示了POST编码的分子机制,并展示了其在基因治疗和疾病建模中的广泛应用前景。未来,结合AI辅助的肽设计策略,POST平台有望进一步推动mRNA治疗领域的发展。
迈安纳Peptide-LNP制备服务,定义行业新标准
迈安纳专注于脂质纳米粒(LNP)技术,为您量身打造高效、稳定、可定制的肽-LNP制备解决方案,助您的研究成果跨越递送屏障,直达靶点,加速从概念到临床的转化。
为何选择迈安纳?
我们的核心优势,铸就您的核心竞争力:
精准高效的包封与负载
独家工艺:采用先进的微流控混合技术,确保形成均一、稳定的LNP颗粒,包封效率高,有效保护活性分子。
灵活定制:可根据您的肽序列特性(长度、电荷、疏水性等)和实验需求,精准调整LNP的组成与结构,实现最优负载。
卓越的递送效率与靶向能力
Peptide-LNP显著提升目标细胞转染效率,同种LNP连接Peptide后在T细胞中表达水平提升接近3倍。
针对不同细胞类型(如肝细胞、免疫细胞等),不同组织器官(肺靶向,脾脏靶向,骨骼靶向等)优化配方,实现特异性靶向。
严格的质量控制体系
全面检测粒径大小 & 多分散指数(PDI)、Zeta电位,确保批次间高度均一与稳定性。
粒径控制:70-150nm范围内可调
多分散指数(PDI)<0.15
包封效率:mRNA包封率稳定≥90%
无菌保证:终端灭菌,内毒素<5EU/mL
生物性能:严格进行包封率测定、体外活性验证、确保产品安全、有效。
完整报告:为您提供详尽的质量控制分析证书(CoA),所有数据透明可追溯。
参考文献:Peptide codes for organ-selective mRNA delivery. https://doi.org/10.1038/s41563-025-02331-6
点击“接受所有 Cookie”,即表示您同意在您的设备上存储 Cookie,以增强网站导航、分析网站使用情况并协助我们的营销工作。 查看 Cookie 政策.