视网膜疾病,如糖尿病视网膜病变、年龄相关性黄斑变性和多种遗传性视网膜疾病,是导致视力丧失的主要原因。传统的治疗方法,如抗VEGF药物和基因替代疗法,虽取得了一定成效,但仍存在局限性。近年来,mRNA和saRNA疗法因其能够短暂表达治疗蛋白而备受关注,为视网膜疾病的治疗提供了新的思路。LNP作为当前最先进的mRNA递送系统,已在mRNA疫苗中取得巨大成功。然而,在视网膜疾病治疗中,LNP介导的mRNA和saRNA递送的研究仍处于起步阶段,尤其是关于其疗效和免疫原性的系统研究尚显不足。
近日,根特大学Katrien Remaut团队在Journal of Controlled Release发表题为“Efficacy versus immunogenicity of LNP-mediated delivery of mRNA and self-amplifying RNA upon intravitreal injection in the mouse eye”的研究。本研究旨在填补这一空白,通过比较不同离子化脂质配制的LNPs在鼠眼玻璃体内注射后的疗效与免疫原性,为未来的视网膜疾病治疗提供科学依据。

示意图

迈安纳微流控XNano系列设备及试剂盒
2026 TECHNOLOGY
01 实验结果
体外实验结果
细胞摄取:在ARPE-19和MIO-M1细胞中,LNPs均显示出高效的细胞摄取能力,几乎100%的细胞能够内化LNPs(图1A, B)。MC3 LNPs在两种细胞系中的摄取量均最高,这可能与其较高的正电荷密度有关。
转染效率:在ARPE-19细胞中,C12-200和S-Ac7-DOg LNPs在mRNA转染方面表现优于MC3,转染效率更高,且每个细胞的eGFP表达量也更高(图1C)。对于saRNA转染,C12-200 LNPs显示出最高的转染效率,但每个细胞的eGFP表达量低于mRNA转染。在MIO-M1细胞中,mRNA LNPs的转染效率普遍高于saRNA LNPs,且C12-200和S-Ac7-DOg LNPs的转染效率也高于MC3。
细胞因子释放:在ARPE-19细胞中,C12-200和MC3 saRNA LNPs显著增加了促炎细胞因子(如IFN-β、IFN-λ1、IFN-λ2/3、IL-6和IP-10)的释放,表明其具有较高的免疫原性(图1E)。相反,S-Ac7-DOg saRNA LNPs和所有mRNA LNPs均未引发明显的细胞因子释放,表明其免疫原性较低。

Figure 1: Cellular uptake, transfection efficiency, and innate immune-stimulating activity of mRNAand saRNA-loaded LNPs in ARPE-19 and MIO-M1 cells.
体内实验结果
视网膜eGFP表达:mRNA和saRNA LNPs在视网膜中的表达主要限于视神经头(ONH)区域和少数Müller胶质细胞(图2)。注射后2天,C12-200和S-Ac7-DOg mRNA LNPs在100%的眼中检测到eGFP表达,而MC3 mRNA LNPs在88%的眼中检测到表达(图2A)。saRNA LNPs的表达率较低,C12-200 saRNA LNPs在83%的眼中检测到表达,MC3和S-Ac7-DOg saRNA LNPs的表达率更低。注射后7天,所有mRNA LNPs均保持较高的eGFP表达率,而saRNA LNPs的表达率有所下降。尽管C12-200和S-Ac7-DOg LNPs在表达率上表现较好,但整体eGFP表达量仍然有限,每个视网膜切片的平均转染Müller胶质细胞数少于20个(图2B-D)。

Figure 2: Retinal eGFP expression 2 days after intravitreal injection of mRNA and saRNA LNPs in mice.
免疫反应
玻璃体腔内白细胞浸润:注射后2天,C12-200 mRNA LNPs引发了最强的免疫反应,玻璃体腔内白细胞浸润显著增加(平均906 ± 457个细胞),而MC3和S-Ac7-DOg mRNA LNPs引发的白细胞浸润较少(图3A)。saRNA LNPs中,C12-200也引发了较强的白细胞浸润(平均503 ± 77个细胞)。注射后7天,所有LNP配方的白细胞浸润均有所减少,表明免疫反应具有暂时性(图3A)。
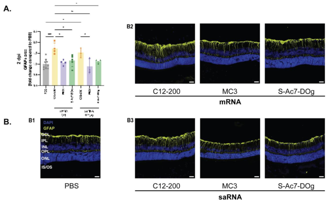
视网膜内炎症反应:与玻璃体腔内白细胞浸润不同,视网膜内CD45阳性细胞的数量在所有治疗组中均未显著增加(图4A, B)。然而,C12-200 LNPs(无论是mRNA还是saRNA)均引发了微胶质反应性增强和小胶质/单核细胞浸润(图5A, B)。此外,C12-200 LNPs还增加了Müller胶质和星形胶质细胞的GFAP表达,表明其具有激活胶质细胞的能力(图6A, B)。

Figure 3: Leukocyte response in the vitreous associated with the intravitreal delivery of mRNA and saRNA LNPs in mice.

Figure 4: Leukocyte responses in the retina associated with the intravitreal delivery of mRNA and saRNA LNPs in mice.

Figure 5: Microglia reactivity and influx of monocyte-derived macrophages in the retina associated with the intravitreal delivery of mRNA and saRNA LNPs in mice.

Figure 6: Müller glia and astrocyte reactivity in the retina associated with the intravitreal delivery of mRNA and saRNA LNPs in mice
2026 TECHNOLOGY
02 结论
本研究表明,尽管LNP介导的mRNA和saRNA在鼠眼玻璃体内注射后表现出有限的蛋白表达,但LNP的组成在触发局部免疫反应中起关键作用。C12-200是最具免疫原性的离子化脂质,而S-Ac7-DOg则表现出最低免疫原性。未来的研究应致力于优化LNP配方、开发新型递送策略,并探索多模态RNA cargo的应用,以解锁LNP在视网膜疾病治疗中的全部潜力。
迈安纳的mRNA合成服务优势
高纯度、高完整性:我们采用先进的纯化技术和严格的质量控制流程,确保mRNA纯度超过90%。
合成mRNA保留了RNA分子的完整性和功能活性,为高效翻译奠定基础,下图为体外293T细胞转染与小鼠体内表达结果。
迈安纳提供circRNA合成服务
我们采用先进的环化策略,使circRNA达到环化率>80%,纯度>90%。circRNA较mRNA稳定性更好,能够有效延长半衰期,转染后蛋白质表达水平逐渐升高,但能维持在一个相对稳定的平台期很长一段时间。
多样化修饰与定制化服务
迈安纳提供多种修饰选项,包括加帽、Poly(A)尾巴优化及核苷酸修饰,加帽率>90%,同时支持定制化序列设计,满足蛋白替代疗法、肿瘤疫苗和CAR-T细胞治疗等应用需求。
一站式技术支持
从mRNA设计、合成到递送系统适配,迈安纳提供全流程技术支持与咨询,帮助您优化实验方案并加速研发进程。
参考文献:Li, Weiran, et al. "Efficacy versus immunogenicity of LNP-mediated delivery of mRNA and self-amplifying RNA upon intravitreal injection in the mouse eye." Journal of Controlled Release (2025): 114027.
END