联系我们 400-021-7882
021-54281913
迈安纳学院 / 知识海洋 / 心脏改良mRNA的脂质纳米颗粒递送:心肌内注射后的细胞靶点和生物分布
   “在探索心脏疾病治疗的新途径中,科学家们不断寻求创新方法以增强治疗效果并减少副作用。近期,一项关于使用脂质纳米颗粒(LNPs)递送改良mRNA(modRNA)至心脏的研究为这一领域带来了突破性的进展。今天,我们就来深入了解一下这项令人振奋的研究成果。”  
     
    
   

01
研究背景

   
 

心脏组织在遭受缺血事件(如心肌梗死)后,其保护与再生一直是医学研究的难点。尽管临床治疗方法众多,但针对急性心肌梗死的特异性递送系统仍显不足。脂质纳米颗粒作为一类特征明确的RNA递送系统,近年来已在mRNA-based COVID-19疫苗中获准临床使用,显示出其巨大的潜力。本研究旨在评估脂质纳米颗粒(LNPs)作为心脏改良mRNA(modRNA)递送载体的可能性。通过比较不同组成的C12–200 modRNA-LNP在健康小鼠和心肌梗死小鼠心脏内的转染水平和生物分布,研究团队确定了这些纳米颗粒靶向的心脏细胞类型。

 
    
  1.1 LNP特性与组成  
         本研究中测试的LNP制剂由C12–200离子化脂质、胆固醇、辅助脂质(DOPC或DOPE)和PEG缀合的脂质(DMG-PEG)组成。通过调整这些组分的摩尔百分比,我们制备了三种不同的LNP制剂。结果显示,这些制剂在粒径、电荷、多分散性和modRNA封装效率方面表现出相似性(图1)。  
     
 

图一、不同成分LNP的表征

 
 

 

 
 

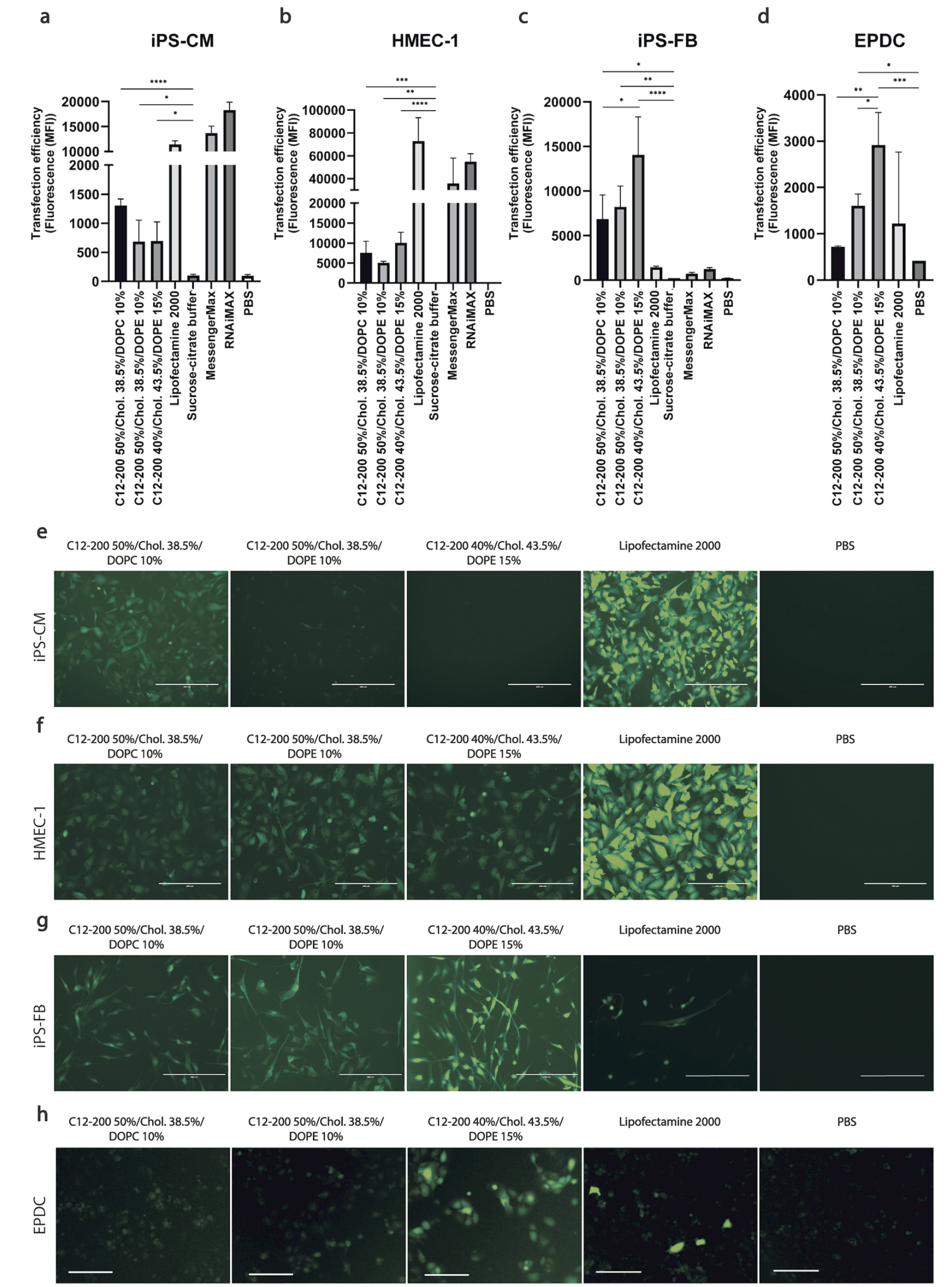
1.2 体外转染效率

 
 

       我们首先在体外评估了eGFP-modRNA LNP制剂在模拟心脏组织的细胞类型中的转染效率,包括人诱导多能干细胞衍生的心肌细胞(iPS-CMs)、永生化的人皮肤微血管内皮细胞(HMEC-1)、人诱导多能干细胞衍生的成纤维细胞(iPS-FBs)和心外膜衍生细胞(EPDCs)。通过流式细胞术和荧光显微镜测量eGFP表达水平,结果显示,所有细胞类型在用eGFP modRNA-LNP处理后均表现出比柠檬酸缓冲液中的modRNA更高的转染效率(图2)。在三种C12–200 LNP制剂中,C12–200 40%/Chol. 43.5%/DOPE 15% LNP在转染成纤维细胞和心外膜细胞方面最为高效。

 
     
 

图一、不同成分LNP的体外细胞表达

 
  
    
  1.3 体内转染效率:  
  接下来,我们在体内评估了所有LNP的递送效率。通过心肌内注射荧光素酶-modRNA LNP,并使用生物发光成像和组织裂解物分析来量化modRNA的翻译水平。结果显示,与柠檬酸缓冲液中的modRNA相比,LNP介导的modRNA递送在心脏组织中表现出更高的转染效率(图3)。此外,我们还检查了LNP在注射后24小时内的生物分布,发现LNP主要留在注射部位(左心室壁),而其他器官的LNP再分布水平相对较低(图3d和图S3)。  
      
 

图三、不同成分LNP的体内表达

 
    
    
 

1.4 心脏细胞表达

 
 

为了确定modRNA-LNP在体内靶向的心脏细胞类型,我们进行了心肌内注射eGFP-modRNA LNP,并在处理后24小时对心脏进行组织学处理。eGFP表达与心外膜细胞标志物WT-1、内皮细胞标志物ERG和成纤维细胞标志物vimentin共定位,表明这些细胞类型是modRNA-LNP的主要靶点(图4)。有趣的是,三种测试的C12–200 LNP制剂显示出相似的心脏细胞靶点和转染分布模式,表明C12–200 LNP组成的变化并未影响其心脏细胞类型转染或器官生物分布。

 
 

图四、不同处方LNP在心脏内细胞水平表达

 
 

 

 
 

1.5 DMG-PEG脂质摩尔百分比的影响

 
 

我们还测试了改变DMG-PEG脂质摩尔百分比对心脏modRNA-LNP转染效率的影响。然而,结果显示,不同PEG浓度的LNP制剂在心脏转染效率方面没有显著差异(图5)。然而,含有0.5% PEG-LNP的制剂导致了严重的急性毒性迹象,只有3/7只小鼠在注射后24小时内存活。

 
 

图五、不同PEG水平对心脏表达的影响

 
 

 

 
 

02
结论

 
    
  综上所述,本研究结果强调了LNPs作为心脏modRNA递送系统的潜力,其性能优于柠檬酸缓冲液中的modRNA。同时,进一步优化LNP制剂以提高其心脏特异性转染效率仍然是一个重要的研究方向。  
     
  参考文献:Labonia, M. C. I., et al. "Cardiac delivery of modified mRNA using lipid nanoparticles: Cellular targets and biodistribution after intramyocardial administration." Journal of Controlled Release 369 (2024): 734-745.  

 

注册页面
电话:400-021-7882 021-54281913
提交