产品
解决方案
CRO服务&转染试剂
迈安纳学院
关于我们
联系我们
返回
XNano™系列
INano™系列
解决方案

个性化mRNA肿瘤疫苗

人用/兽用预防性疫苗

In vivo Car-T疗法

基因编辑疗法

蛋白替代疗法

CRO服务&转染试剂

高通量mRNA/LNP筛选

抗体-LNP偶联包封服务

RNP-LNP包封

荧光标记LNP合成

常规服务

GenNano™试剂盒
mRNA试剂盒

细胞转染试剂盒

应用试剂盒

器官靶向试剂盒

验证试剂盒

DNA/蛋白试剂盒

DNA试剂盒

蛋白试剂盒

迈安纳学院

应用报告

用户发表文献

知识海洋

网络研讨会

关于我们

关于迈安纳

我们的团队

新闻动态

会议及展览

诚聘英才

 

mRNA疫苗作为一种新兴的疫苗技术,在传染病预防和癌症治疗领域展现出巨大潜力。然而,传统的基于PEG化脂质的脂质纳米颗粒(PEG-LNP)在肌肉注射后容易在肝脏积累,可能引发不必要的免疫反应和毒性。此外,肝脏积累还降低了疫苗在靶组织(如淋巴结)中的有效浓度,从而影响其免疫原性和保护效力。因此,开发一种能够避免肝脏积累并增强淋巴系统引流的mRNA疫苗递送系统具有重要意义。

 

近期,清华大学喻国灿等团队在Nature Materials上发表名为“Albumin-recruiting lipid nanoparticle potentiates the safety and efficacy of mRNA vaccines by avoiding liver accumulation”的研究,为避免mRNA的肝脏被动靶向提供了新的研究思路。

 

Fig. 1 | Mechanistic comparison of different LNP systems.

 

迈安纳微流控XNano系列设备及试剂盒

 

 

01

实验结果

Experimental

 

EB-LNP的制备和表征

1、离子化脂质库的合成与筛选,成功合成了24种带有白蛋白结合基团的离子化脂质(AB-lipid),并通过微流控芯片技术制备了相应的AB-LNP。其中,AB19-lipid因其优异的溶解性和稳定性被选为最佳候选脂质,用于进一步开发EB-LNP系统。通过动态光散射技术评估了不同AB-LNP的粒径和稳定性。结果显示,AB6-LNP、AB13-LNP和AB19-LNP在24小时内保持较小的粒径(<150 nm)且无明显聚集,而其他AB-LNP则表现出较大的粒径和明显的粒径增长。

 

2、EB-LNP的制备与表征,通过在AB19-lipid中引入四乙烯二醇链接子,合成了EB-lipid,并进一步制备了EB-LNP。优化了EB-lipid在总脂质中的质量比,发现当EB-lipid的质量百分比为2.70%时,EB-LNP表现出最高的生物发光信号(图2h)。EB-LNP和PEG-LNP的平均粒径分别约为95 nm和101 nm,加载mRNA Luci后,粒径分别增加至110 nm和115 nm(图2j)。Zeta电位分析显示,LNP表面携带一定程度的负电荷,且加载mRNA后略有下降(图2k)。稳定性研究表明,EB-LNP和PEG-LNP在30天内均能有效防止mRNA Luci的泄漏,显示出高稳定性。

 

Fig. 2 | Synthesis and formula optimization.

 

 

体内生物分布

1、小鼠体内生物分布,肌肉注射DiR标记的EB-LNP@mRNA Luci和PEG-LNP@mRNA Luci后,通过活体成像系统监测生物分布。结果显示,EB-LNP主要在注射部位和淋巴结中积累,而PEG-LNP则显著积累在肝脏(图3a-c)。离体器官成像进一步证实了EB-LNP在淋巴结中的高积累,而PEG-LNP在肝脏中的积累显著高于EB-LNP(图3d,e)。荧光成像也显示出类似的结果,EB-LNP在淋巴结中富集,而PEG-LNP在肝脏中富集。

 

2、兔子体内生物分布,在兔子模型中,肌肉注射DiR标记的EB-LNP@mRNA Luci和PEG-LNP@mRNA Luci后,EB-LNP的生物发光信号主要集中在注射部位,而PEG-LNP的信号逐渐在腹部增强,表明肝脏积累(图3f-h)。荧光成像结果与生物发光成像一致,进一步证实了EB-LNP的淋巴系统偏好性。

 

3、微型猪体内生物分布,使用68Ga标记的LNP进行PET-CT成像,结果显示,注射68Ga标记的PEG-LNP后,肝脏中的放射性信号在4小时内逐渐增加,而68Ga标记的EB-LNP在腹部无信号(图3k,l)。

 

Fig. 3 | Biodistribution pattern investigation in animal models.

 

 

机制研究

1、白蛋白依赖性细胞摄取实验,使用DC2.4细胞系评估EB-LNP和PEG-LNP的细胞摄取效率。流式细胞术分析显示,在富含血清的条件下,EB-LNP组DiR信号强度显著高于PEG-LNP组;而在无血清条件下,EB-LNP摄取显著下降,PEG-LNP则几乎不受影响。当培养体系重新补充白蛋白后,EB-LNP的摄取能力恢复至原水平。与之相符,mRNAGFP表达在无血清条件下降低,补充白蛋白可恢复表达水平,显示了白蛋白的重要性。EB-LNP组中呈递OVA肽(SIINFEKL)的DC比例高于PEG-LNP组,且在无血清条件下补充白蛋白后,呈递效率恢复至含血清水平,表明白蛋白受体参与了EB-LNP的内吞过程。

 

进一步通过内吞抑制剂实验及不同蛋白的比较,研究者发现牛血清白蛋白(BSA)和小鼠血清白蛋白能显著增强EB-LNP摄取,而其他蛋白无此作用。在完全培养基中,阻断白蛋白受体(如FcRn、gp60、gp18、megalin、cubilin、SPARC、CD36)后,GFP⁺ DCs比例显著下降,尤其在阻断gp60时最为明显,提示gp60在白蛋白介导的EB-LNP胞吞中起核心作用。

 

2、运输机制研究:

血管与淋巴管分布:旋转盘共聚焦系统实时追踪显示,i.m.注射1小时内,PEG-LNP大量进入肌内血管,而EB-LNP主要分布于血管外膜层,无法进入血流(图4b,c);相反,EB-LNP在淋巴管腔内呈持续运输状态,而PEG-LNP仅有微弱信号(图4d,e)。

 

NIR-II探针验证:使用ICG-lipid构建的LNP显示,ICG-EB-LNP主要引流至淋巴结,而ICG-PEG-LNP富集于肝脏(图4f,h)。实时监测进一步表明,ICG-PEG-LNP直接经肌内血管进入循环系统并定位于肝脏,而ICG-EB-LNP沿淋巴管由注射部位引流至腹股沟淋巴结并分布至远端上肢淋巴管。

 

胸导管结扎实验:阻断胸导管后,ICG-EB-LNP在远端淋巴管中的信号显著下降,而ICG-PEG-LNP在血管中的信号变化不明显,证实EB-LNP依赖淋巴系统运输。

 

淋巴结与肝脏定位:组织离体成像与透明化实验显示,EB-LNP可高效引流至淋巴结并表达GFP,而PEG-LNP主要进入肝脏(图4g,i)。

 

SiNPs微观分布:PEG-SiNP存在于毛细血管内腔,而EB-SiNP分布于血管内皮外表及基底膜,且大量富集于淋巴毛细血管与淋巴结中。

 

3、蛋白冠层面的机制研究

等温滴定量热法(ITC)结果显示,EB分子与BSA的结合常数(Ka)远高于PEG(EB: 2.04×10⁶ M⁻¹ vs PEG: 1.05×10² M⁻¹),且与小鼠血清白蛋白的结合趋势一致,表明EB具备广泛的白蛋白亲和性。

 

定量与聚类分析:蛋白组学分析显示,EB-LNP表面的白蛋白含量约为PEG-LNP的三倍,而载脂蛋白、凝血蛋白与补体蛋白含量则相反(图4j–m)。

 

通路富集差异:KEGG富集分析表明,EB-LNP结合的蛋白主要与氨基酸代谢与蛋白酶体核心复合物相关;而PEG-LNP结合的蛋白则与补体与凝血级联反应相关(图4n–o)。

 

Fig. 4 | PC-dependent endocytosis and transport behaviour.

 

 

抗肿瘤和抗病毒效力

1、抗肿瘤效力,在B16-OVA黑色素瘤模型中,EB-Vax显著抑制了肿瘤生长,并延长了小鼠的生存期(图5a-d)。与PEG-Vax相比,EB-Vax在低剂量和中剂量下均表现出更强的抗肿瘤效果。联合化疗药物Abraxane(ABX)治疗时,EB-Vax高剂量组进一步降低了平均肿瘤体积,显示出协同抗肿瘤作用(图5c)。在HPV相关肿瘤模型中,EB-Vax也表现出优异的抗肿瘤效果。在TC-1宫颈癌模型中,EB-Vax处理的小鼠肿瘤生长受到显著抑制,且与PD-L1抗体联合使用时,实现了完全的肿瘤消退(图5n-t)。

 

Fig. 5 | Cellular immune responses in tumour models.

 

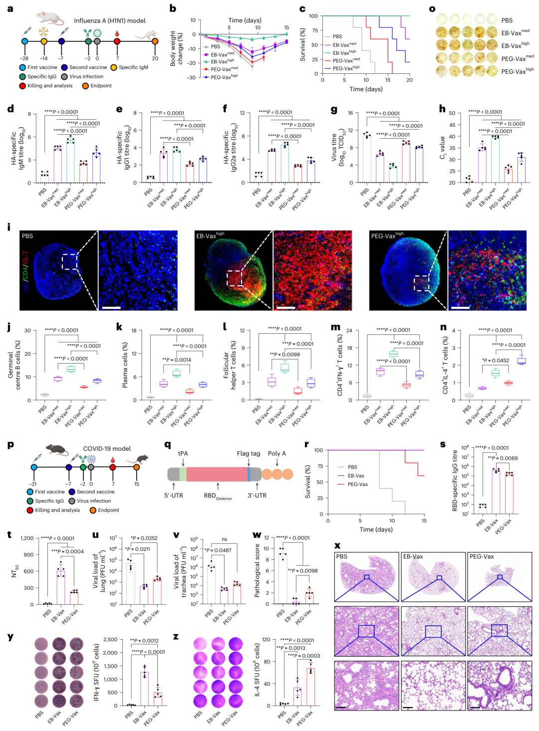
2、抗病毒效力,在H1N1流感病毒感染模型中,EB-Vax处理的小鼠体重下降较少,生存期显著延长(图6b,c)。抗体产生,ELISA分析显示,EB-Vax处理的小鼠血清中HA特异性IgM和IgG抗体水平显著高于PEG-Vax处理的小鼠(图6d-f)。中和抗体(NAb)测定结果表明,EB-Vax诱导了更高的NAb滴度,提供了更好的病毒中和能力(图6g)。EB-Vax诱导了更高的病毒特异性IgG1和IgG2a抗体水平,以及更强的NAb滴度,从而显著降低了肺部病毒载量(图6h)。脾脏和引流淋巴结的流式细胞术分析显示,EB-Vax处理的小鼠中,CD4+IFN-γ+ T细胞和CD8+IFN-γ+ T细胞的比例显著增加,表明EB-Vax诱导了更强的Th1型免疫反应(图6m,n)

 

Fig. 6 | Humoral immune responses in infectious disease models.

 

 

02

小结

Result

 

基于白蛋白招募的EB-LNP系统通过避免肝脏积累和增强淋巴系统引流,显著提高了mRNA疫苗的安全性和有效性。该系统在多种肿瘤和感染性疾病模型中表现出优异的免疫原性和保护效力,为mRNA疫苗的临床应用提供了新的有力工具。未来的研究将进一步探索EB-LNP在其他疾病模型中的应用潜力,并优化其制备工艺以实现大规模生产。

 

迈安纳Peptide-LNP制备服务,定义行业新标准

迈安纳专注于脂质纳米粒(LNP)技术,为您量身打造高效、稳定、可定制的肽-LNP制备解决方案,助您的研究成果跨越递送屏障,直达靶点,加速从概念到临床的转化。

 

为何选择迈安纳?

我们的核心优势,铸就您的核心竞争力:

精准高效的包封与负载

 

 

 

独家工艺:采用先进的微流控混合技术,确保形成均一、稳定的LNP颗粒,包封效率高,有效保护活性分子。

 

灵活定制:可根据您的肽序列特性(长度、电荷、疏水性等)和实验需求,精准调整LNP的组成与结构,实现最优负载。

 

 

卓越的递送效率与靶向能力

 

 

 

Peptide-LNP显著提升目标细胞转染效率,同种LNP连接Peptide后在T细胞中表达水平提升接近3倍。

针对不同细胞类型(如肝细胞、免疫细胞等),不同组织器官(肺靶向,脾脏靶向,骨骼靶向等)优化配方,实现特异性靶向。

 

严格的质量控制体系

 

 

 

全面检测粒径大小 & 多分散指数(PDI)、Zeta电位,确保批次间高度均一与稳定性。

 

粒径控制:70-150nm范围内可调

多分散指数(PDI)<0.15

包封效率:mRNA包封率稳定≥90%

无菌保证:终端灭菌,内毒素<5EU/mL

生物性能:严格进行包封率测定、体外活性验证、确保产品安全、有效。

完整报告:为您提供详尽的质量控制分析证书(CoA),所有数据透明可追溯。

 

参考文献:Albumin-recruiting lipid nanoparticle potentiates the safety and efficacy of mRNA vaccines by avoiding liver accumulation,https://doi.org/10.1038/s41563-025-02284-w

 

提交